|
Jlm
|


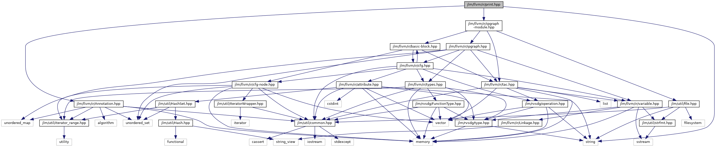
Go to the source code of this file.
Namespaces | |
| jlm | |
| jlm::llvm | |
| Global memory state passed between functions. | |
Functions | |
| std::string | jlm::llvm::to_dot (const ControlFlowGraph &cfg) |
| static void | jlm::llvm::print_dot (const ControlFlowGraph &cfg, FILE *out) |
| std::string | jlm::llvm::to_str (const InterProceduralGraph &clg) |
| std::string | jlm::llvm::to_dot (const InterProceduralGraph &clg) |
| static void | jlm::llvm::print_ascii (const InterProceduralGraph &ipg, FILE *out) |
| static void | jlm::llvm::print_dot (const InterProceduralGraph &ipg, FILE *out) |
| static std::string | jlm::llvm::to_str (const InterProceduralGraphModule &im) |
| static void | jlm::llvm::print (const InterProceduralGraphModule &im, FILE *out) |
| std::string | jlm::llvm::to_str (const AggregationNode &n, const AnnotationMap &dm) |
| static std::string | jlm::llvm::to_str (const AggregationNode &n) |
| void | jlm::llvm::print (const AggregationNode &n, const AnnotationMap &dm, FILE *out) |
| static void | jlm::llvm::print (const AggregationNode &n, FILE *out) |