|
Jlm
|
#include <hls.hpp>


Public Member Functions | |
| ~BackEdgeArgument () noexcept override=default | |
| BackEdgeResult * | result () |
| BackEdgeArgument & | Copy (rvsdg::Region ®ion, rvsdg::StructuralInput *input) const override |
Public Member Functions inherited from jlm::rvsdg::RegionArgument | |
| ~RegionArgument () noexcept override | |
| RegionArgument (rvsdg::Region *region, StructuralInput *input, std::shared_ptr< const rvsdg::Type > type) | |
| RegionArgument (const RegionArgument &)=delete | |
| RegionArgument (RegionArgument &&)=delete | |
| RegionArgument & | operator= (const RegionArgument &)=delete |
| RegionArgument & | operator= (RegionArgument &&)=delete |
| std::string | debug_string () const override |
| StructuralInput * | input () const noexcept |
Public Member Functions inherited from jlm::rvsdg::Output | |
| virtual | ~Output () noexcept |
| Output (const Output &)=delete | |
| Output (Output &&)=delete | |
| Output & | operator= (const Output &)=delete |
| Output & | operator= (Output &&)=delete |
| size_t | index () const noexcept |
| size_t | nusers () const noexcept |
| bool | IsDead () const noexcept |
| void | divert_users (jlm::rvsdg::Output *new_origin) |
| template<typename F > | |
| size_t | divertUsersWhere (Output &newOrigin, const F &match) |
| rvsdg::Input & | SingleUser () noexcept |
| UsersRange | Users () |
| UsersConstRange | Users () const |
| const std::shared_ptr< const rvsdg::Type > & | Type () const noexcept |
| rvsdg::Region * | region () const noexcept |
| std::variant< Node *, Region * > | GetOwner () const noexcept |
Static Public Member Functions | |
| static BackEdgeArgument & | create (rvsdg::Region *region, std::shared_ptr< const jlm::rvsdg::Type > type) |
Static Public Member Functions inherited from jlm::rvsdg::RegionArgument | |
| static RegionArgument & | Create (rvsdg::Region ®ion, StructuralInput *input, std::shared_ptr< const rvsdg::Type > type) |
| Creates region entry argument. More... | |
Public Attributes | |
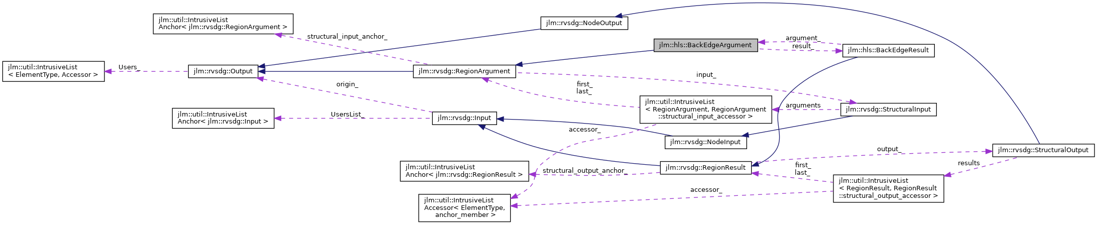
| BackEdgeResult * | result_ |
Private Member Functions | |
| BackEdgeArgument (rvsdg::Region *region, const std::shared_ptr< const jlm::rvsdg::Type > &type) | |
Private Attributes | |
| friend | LoopNode |
| friend | BackEdgeResult |
Additional Inherited Members | |
Public Types inherited from jlm::rvsdg::RegionArgument | |
| typedef util::IntrusiveListAccessor< RegionArgument, &RegionArgument::structural_input_anchor_ > | structural_input_accessor |
Public Types inherited from jlm::rvsdg::Output | |
| using | UsersList = Input::UsersList |
| using | UsersRange = jlm::util::IteratorRange< UsersList::Iterator > |
| using | UsersConstRange = jlm::util::IteratorRange< UsersList::ConstIterator > |
Protected Member Functions inherited from jlm::rvsdg::Output | |
| Output (Node &owner, std::shared_ptr< const rvsdg::Type > type) | |
| Output (Region *owner, std::shared_ptr< const rvsdg::Type > type) | |
|
inlineprivate |
|
overridedefaultnoexcept |
|
overridevirtual |
Creates a copy of the argument in region with the structural_input input.
| region | The region where the copy of the argument is created in. |
| input | The structural_input to the argument, if any. |
Reimplemented from jlm::rvsdg::RegionArgument.
|
inlinestatic |
|
inline |
| BackEdgeResult* jlm::hls::BackEdgeArgument::result_ |